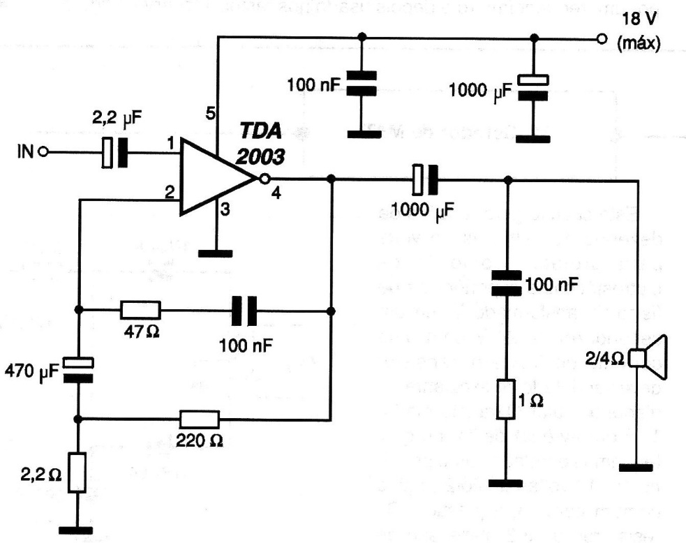
The amplifier presented with the TDA2003 can provide a power of up to 10 W (rms) in a load of 2 ohms, and a little less in load of 4 ohms. The maximum supply voltage is 18 V. The integrated circuit must be mounted on a good heat radiator and the components of the feedback network determine the voltage gain, which, in this case, is 100 times (220 / 2.2). The decoupling capacitors from the source must be mounted as close as possible to pin 5. The circuit does not include volume control, which must be in the preamplifier. The compatibility of the circuit with a supply voltage of 13.2 V allows it to be used in the car.




