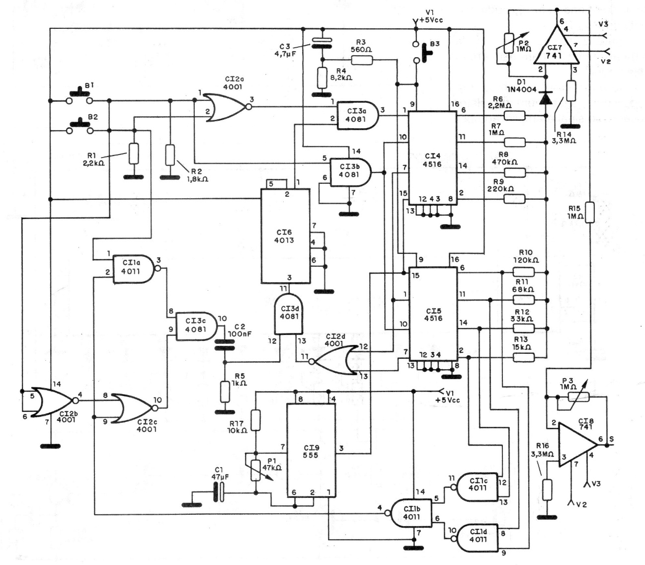
Although modern integrated versions exist, this 1995 circuit shows a discreet solution with common integrated circuits for an electronic potentiometer. The circuit uses integrated CMOS and must use two power supplies, since a negative voltage is required for the operational ones. Thus, V1 is 5 V and V2, V3 depends on the operational and the signal being between 6-0-6 and 12-0-12 V.




