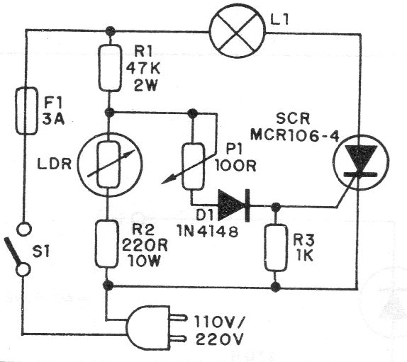
This 1987 circuit has a very interesting concept. It powers a second set of rhythmic lights from the blinks of a first set. The circuit uses a LDR as a sensor and should only be used with incandescent lamps. The SCR must have a heat sink.

This 1987 circuit has a very interesting concept. It powers a second set of rhythmic lights from the blinks of a first set. The circuit uses a LDR as a sensor and should only be used with incandescent lamps. The SCR must have a heat sink.
