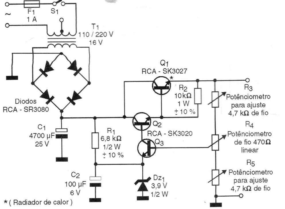
The presented circuit provides voltages from 4.5 V to 12 V with currents up to 1 A. We obtained this circuit in a 1998 documentation. Transistors can be replaced by more common equivalents such as TIP31 for Q1 and BC548 for Q2 and Q3. DZ1 determines the minimum voltage.




