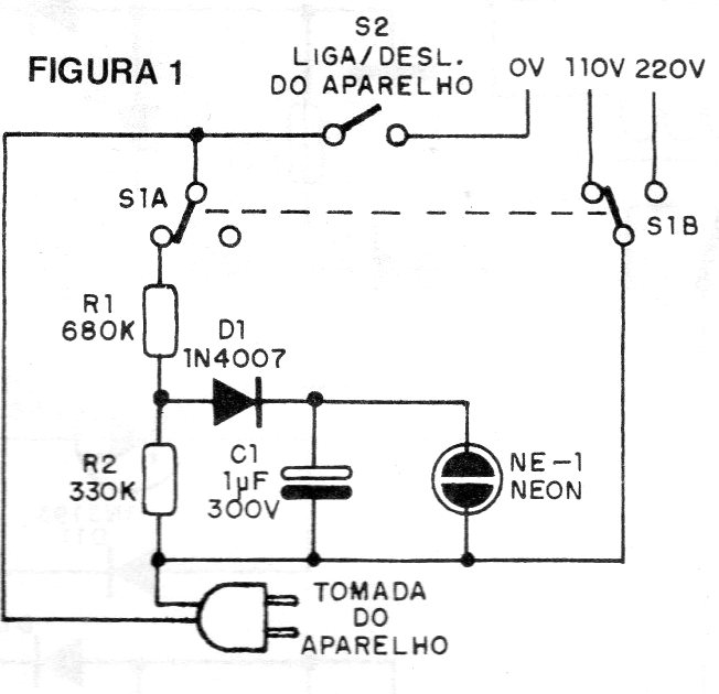
This circuit has an interesting application. If a device with the selector switch in the 110 V position is connected to a 220 V socket, the neon lamp flashes in warning signal warning that it should not be turned on. The circuit does not switch, it only warns that the connection is in danger.




