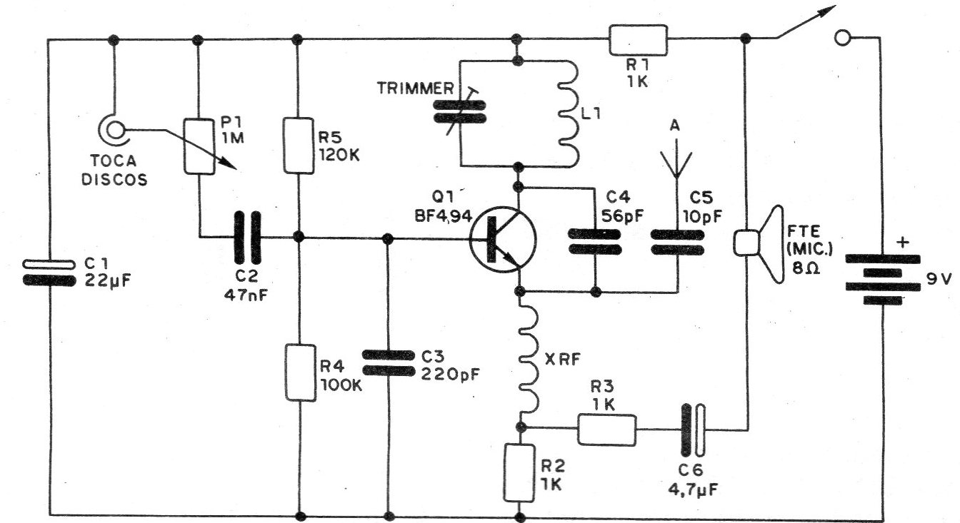
This project was found in a 1982 publication. It is a small transmitter that can send signals from a turntable to an FM radio or from a small speaker that is used as a microphone. The figure shows the complete circuit of the transmitter. The circuit is powered with a voltage of 12 V and its range can be considered good for use as a steering wheel microphone or toy station. The L1 coil is formed by 2 or 3 turns of thick enameled wire (18 to 22 AWG) in a coreless form, 1 cm in diameter, with a separation between coils of approximately 1 mm. The RF shock (XRF) consists of 60 turns of fine enameled wire (28 to 32 AWG), wrapped in a 100k x ½ W resistor or else in a tubular form of cardboard or wood of approximately 0.5 cm, without core.




