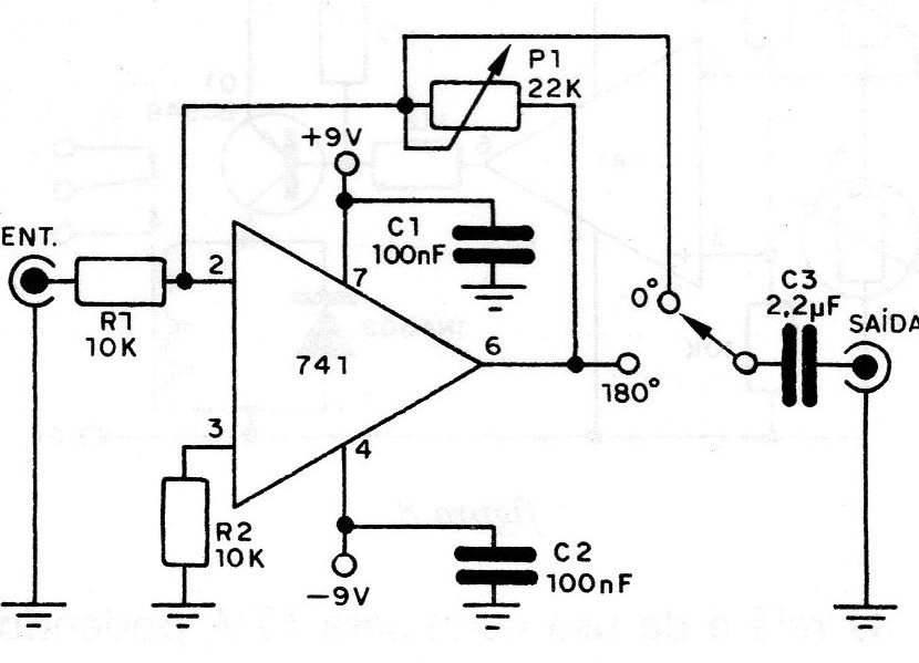
An audio signal is applied to the input of this circuit. Depending on the position of the selector switch S1, an amplified signal of the same phase (O °) or opposite phase (180 °) can be obtained at the output. A possible application for this circuit is in an ambient sound system, as a microphone eliminator. The feedback or acoustic feedback is caused by the input, through the microphone, of the sound reproduced in a speaker. The feedback is unpleasantly manifested as a high-pitched whistle that disappears with the reduction of the amplifier volume or even with the change of the microphone position. To reduce the effects of feedback in auditoriums, a phase inverter can be used, connected between the microphone and the amplifier, as suggested with the 741. With the phase inversion, you can make the speaker signal that affects the microphone, causing feedback, is canceled, as it starts to act as negative and non-positive feedback. The power supply is symmetrical at 9-0-9 V, and the current consumption is quite low. The input impedance of the circuit is of the order of 10 k, a characteristic that must be observed when choosing the microphone or other used signal source.




