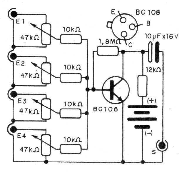
This is one of many configurations with a 4-input mixer transistor that can be found on this website. The circuit can be powered by voltages of 6 to 9 V obtained from 4 batteries or battery. Consumption is very low and signal input and output cables must be shielded.




