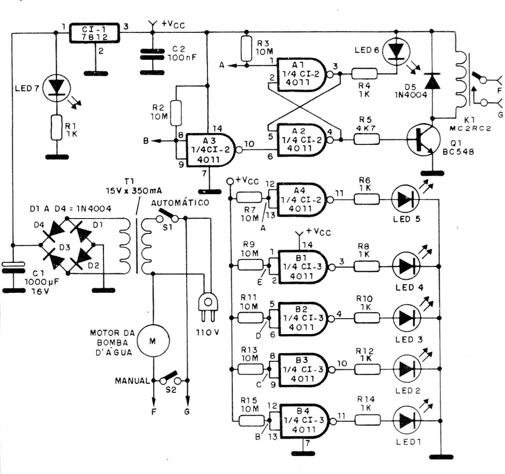
The circuit we show is a water pump actuator that, in addition to being automatic, has a water level indicator. The circuit controls a relay and uses wires with peeled ends placed internally at different levels of the reservoir as sensors. The circuit includes the power supply with transformer.




