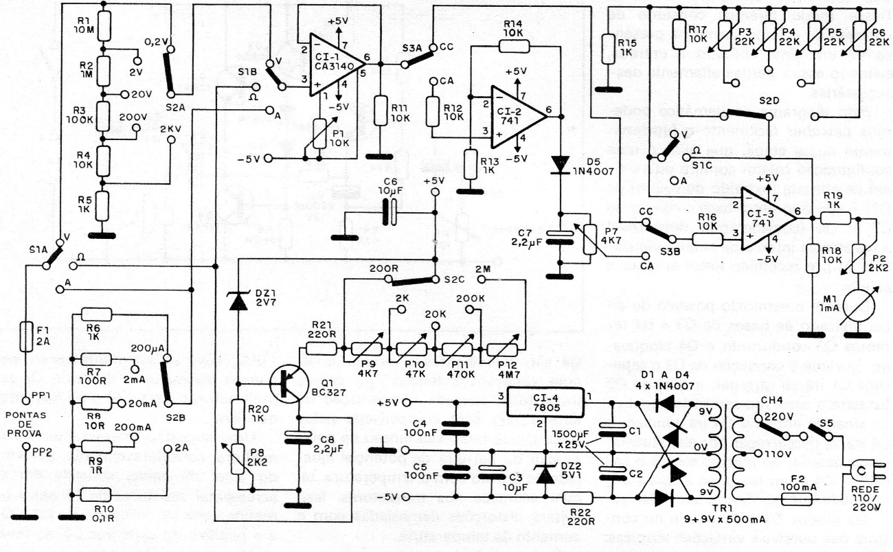
We found this electronic analog multimeter in a 1998 documentation. What sets it apart from ordinary analog multimeters is the high input impedance obtained thanks to the use of amplifier steps with operational amplifiers. The circuit includes a power source, and its accuracy will depend on the accuracy of the resistors used in the input splitter networks. The circuit has scales up to 2 kV for voltages and up to 2 A for currents. R10 must be wire wound type with at least 5 W dissipation.




