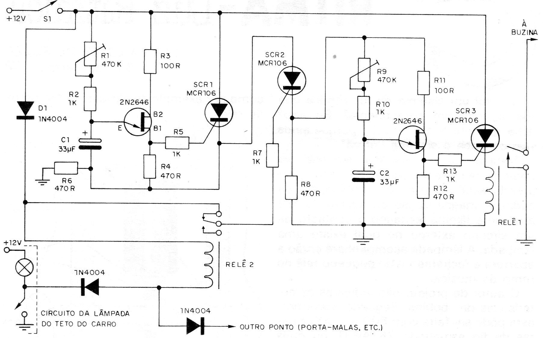
This circuit was obtained in a 1982 publication. There are many types of car alarms available to readers, each with specific characteristics, which mean better or worse performance. The choice of an alarm is difficult because the conditions under which the vehicle must be protected must be considered. The alarm we describe here, due to its characteristics, is undoubtedly one of the best and can meet the needs of the reader. Its operation is as follows: when leaving the car, the owner presses a switch (S1). With the activation of this switch, he has approximately 20 seconds to get out of the car and close the door. After that, the first oscillator emits a pulse that "sets" the alarm by triggering the SCR1. With the armed circuit a second waiting oscillator is placed in the circuit. If the door is opened now, this oscillator after 20 seconds will emit a pulse which will trigger the third SCR, which is the final link in the circuit, connected to the horn. These 20 seconds correspond to the time the owner must open the door and disable the alarm.




