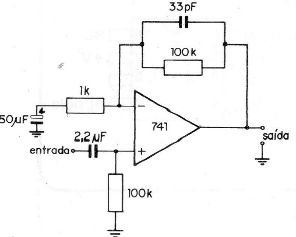
This amplifier has a gain of 45 dB (100 times) operating with audio signals from 50 Hz to 25 kHz. The source must be symmetrical from 6 to 12 V and other operational amplifiers can be used. The circuit consists of an excellent audio preamplifier for general use.




