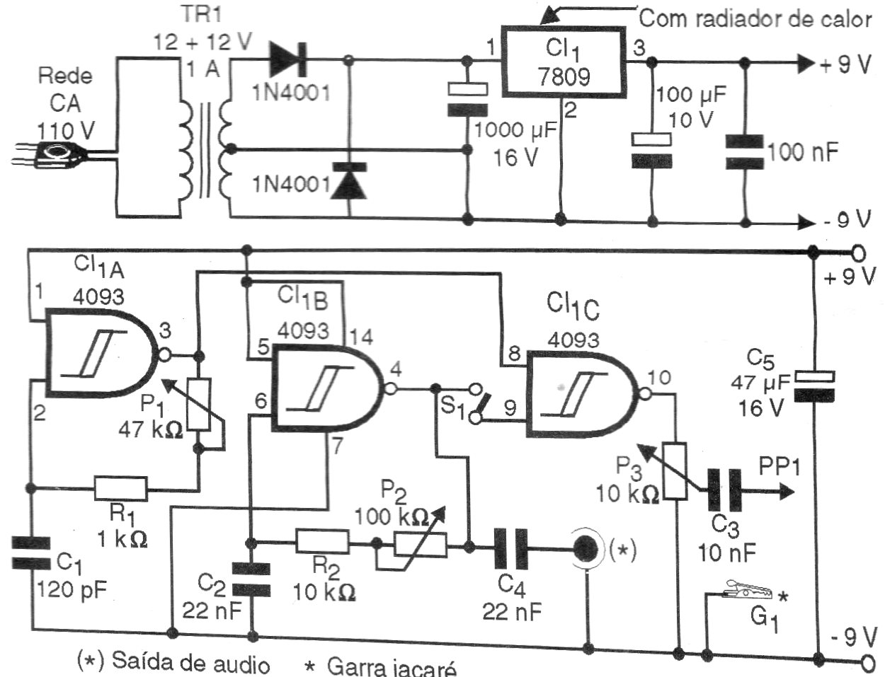
This small signal generator for the bench was found in a 1988 documentation. The signals are rectangular with frequency adjustment and active cycle, in addition to an intensity adjustment. The signals are rich in harmonics and can be used to adjust both audio and RF circuits.




