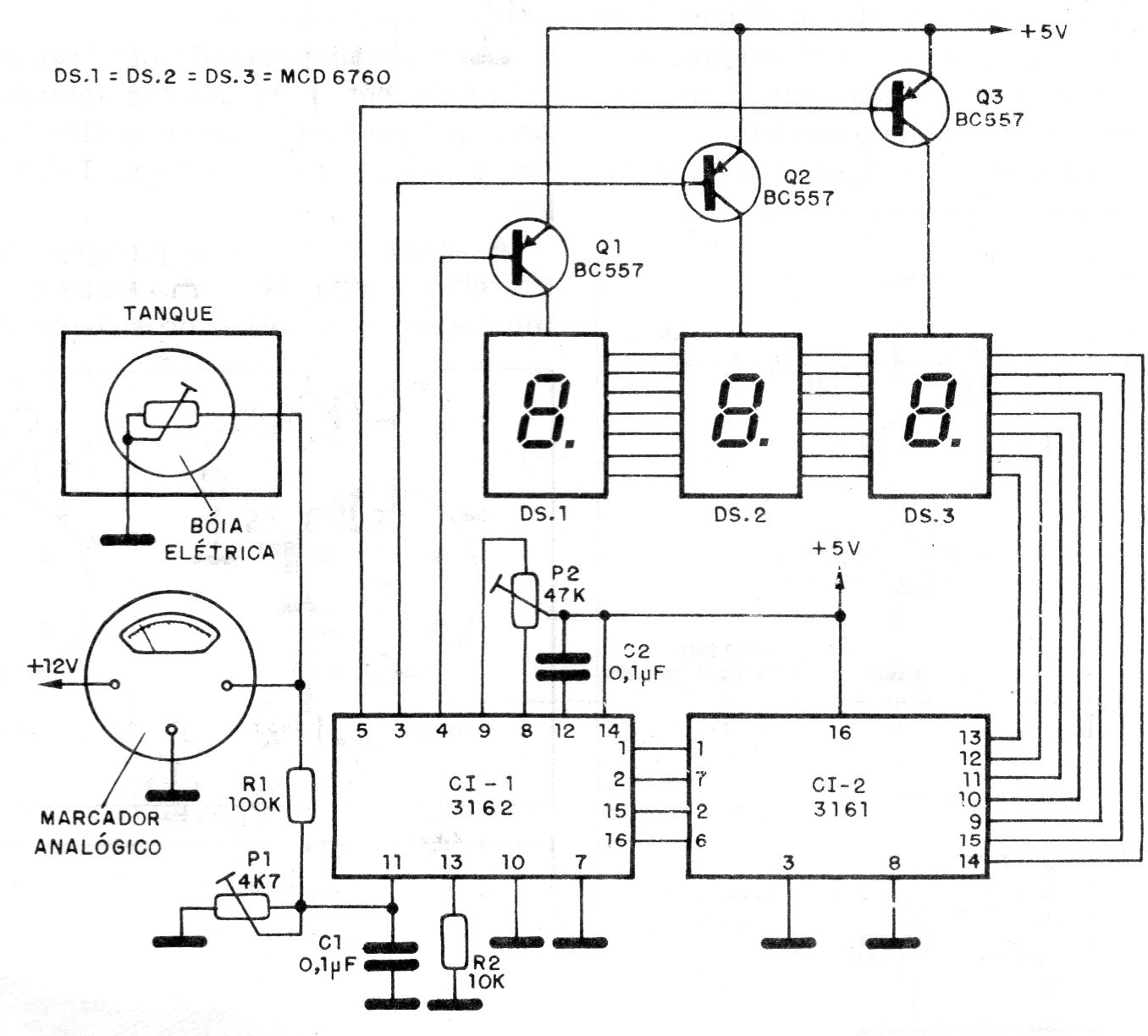
This circuit uses components that are no longer easily found. The circuit is from a 1988 documentation consisting of a 3-digit AD converter that can be used with a vehicle's fuel tank float sensor. The circuit is powered by the vehicle's 12 V and the displays are common anode.




