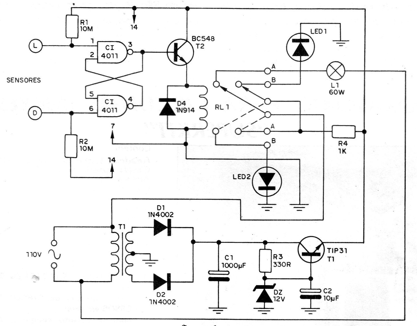
This circuit consists of a design improvement that we have previously published (1982), obtaining a new version of touch switch, which is shown in the figure. The CI-1 integrated circuit is of the type 4011, functioning as a bistable multivibrator that is switched by touching the inputs. One of the inputs is used to turn it on and the other is used to turn it off. At the circuit output there is a ZK 200 012 relay that controls the external load, in this case, an incandescent lamp. The T2 transistor serves as a driver for the integrated, then activating the relay. The 12 V power supply for the circuit is based on a 12 + 12 V x 500 mA transformer and a stabilizing transistor whose reference comes from a common 12 V zener diode. Transistor T1 is rated for 1 A and can be TIP31 or its equivalents. Important in this circuit is the use of the other contacts of the relay in the activation of two LEDs, one red and one green, indicating the switching status. With one lit, we have the indication of the closed relay and with the other, the open relay. The author recommends the use of compact components in miniaturized assembly, to allow the installation of the switch embedded in the wall, instead of common switches.




