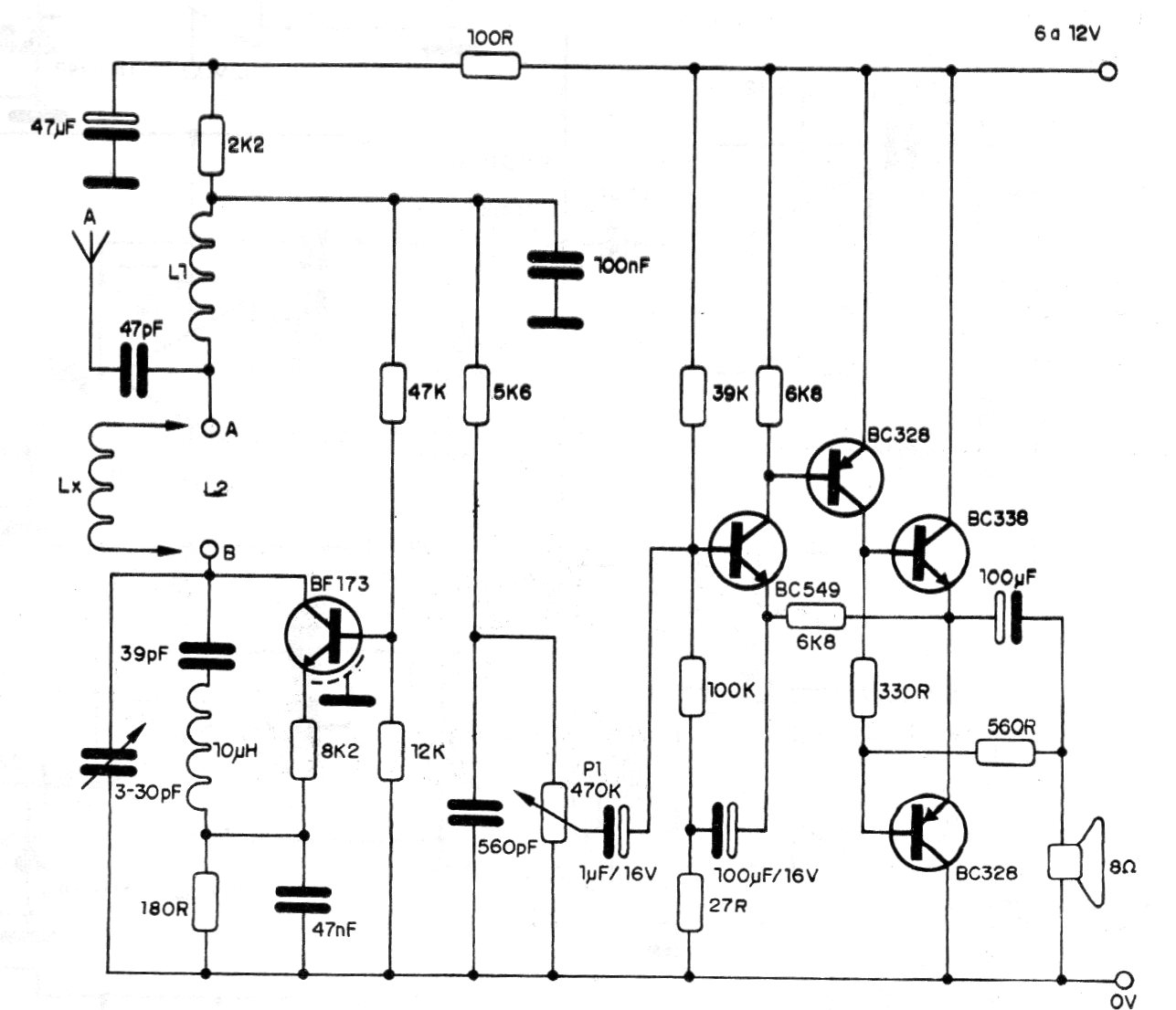
We found this super-regenerative circuit for the short-wave range and VHF in a 1990 documentation. The table indicates the coils for the 4 possible lows. The circuit must be powered by an excellent filtering source and has a good audio amplifier stage. The antenna must be telescopic up to 120 cm in length.
Range (MHz) Turns
25 - 40 18
40 – 60 8
60 - 100 4
100 - 160 1 or 2




