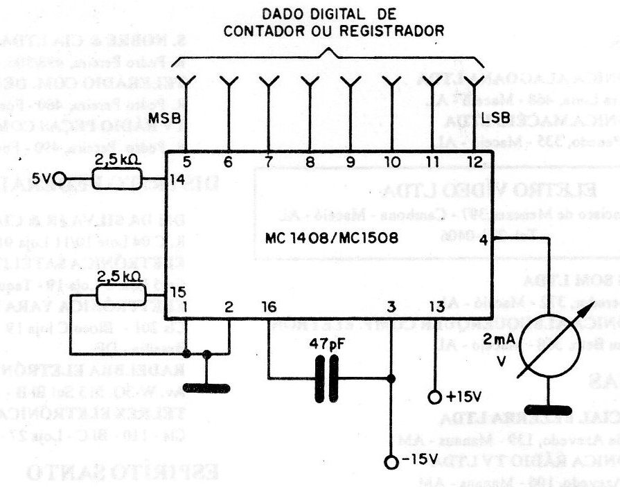
The integrated circuit MC1408 / MC1508, consists of an 8-bit digital / analog converter from Motorola, which suggests this application exciting a panel instrument from digital data from a 5 V source. This instrument must be a maximum of 2 mA and the full scale can be adjusted depending on the 2.5 k ohms resistor on pin 14, or the reference voltage.




