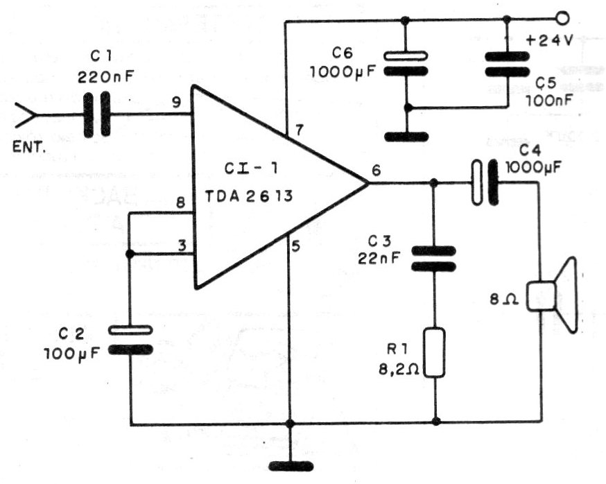
The TDA2613, supplied in a 9-pin SIL enclosure, provides a 6-watt power rating of 8 ohms with a 24-volt power supply. An interesting feature of the circuit is the presence of an internal mute device that prevents cracking when the circuit is switched off. The power supply does not have to be symmetrical and the integrated must have a good heat radiator. Capacitor C2 must have a working voltage of at least 25 volts and C4 and C6 must be for 35 volts or more. The other capacitors can be made of polyester or mylar.




