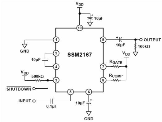
In the figure we present a circuit of a microphone signal conditioner using the SSM2167 integrated circuit from Analog Devices (www.analog.com). The characteristics of this conditioner consider range of the human voice, providing amplification, compression limitation and other resources that are required for related applications. The circuit also has a shutdown that takes you to a low consumption condition. Among the applications are security and communications systems. Conference call and others. Some additional important features should be highlighted, such as the shutdown current of only 10 uA, 20 kHz pass-through range, 0.2% more noise distortion and 3 V voltage operation.




