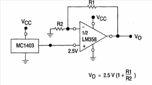
This circuit uses half of the LM158 operational double but can be used in the series as the LM258, LM358 or LM2904. The circuit is from the 1993 Motorola Linear Interface IC. The formula next to the diagram allows to program the reference voltage.

This circuit uses half of the LM158 operational double but can be used in the series as the LM258, LM358 or LM2904. The circuit is from the 1993 Motorola Linear Interface IC. The formula next to the diagram allows to program the reference voltage.
