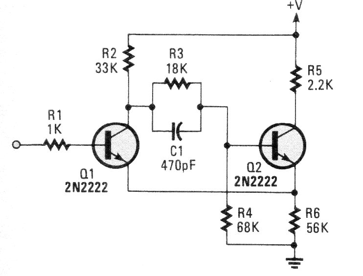
This circuit was found in an 80's Poptronics. The circuit is a fast trigger whose signal can be taken from the Q2 collector. The supply can be done with voltages from 9 to 12 V.
This shield, found in old English documentation, appears with variations elsewhere in this section...
This complementary or bilateral emitter follower was found in American documentation from the 90s....
This configuration that functions as a zener diode was found in an English publication from 1976....