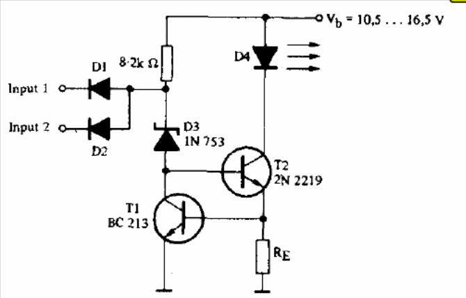
This circuit is from a technical documentation from Texas Instruments from 1978. In it we have the implementation of a logic gate with two inputs that triggers a level indicator LED. Transistors can be more modern equivalents.
This circuit is from a technical documentation from Texas Instruments from 1978. In it we have the implementation of a logic gate with two inputs that triggers a level indicator LED. Transistors can be more modern equivalents.