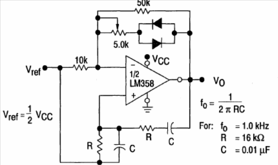
This sinusoidal oscillator was found in the 1993 Linear Interface ICs by Motorola. Other series operators such as the LM258, LM358 or LM2904 can be used. The formula next to the diagram makes it possible to calculate the frequency.

This sinusoidal oscillator was found in the 1993 Linear Interface ICs by Motorola. Other series operators such as the LM258, LM358 or LM2904 can be used. The formula next to the diagram makes it possible to calculate the frequency.
