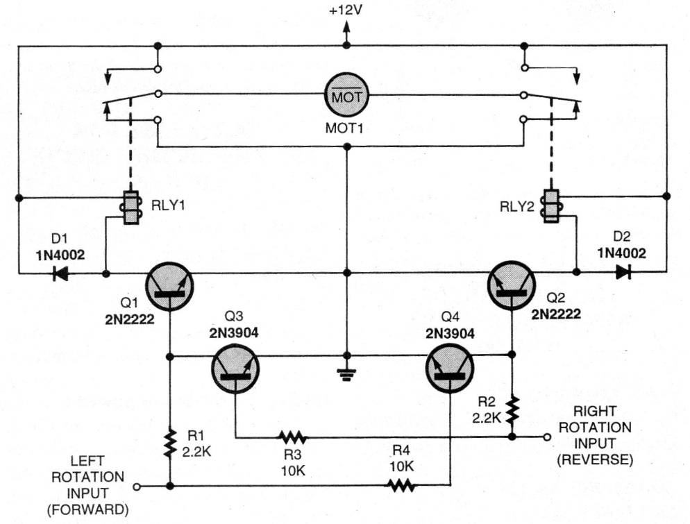
This circuit uses two relays to reverse the direction of rotation of a direct current motor. It can be used in automations and robots. We found this configuration in a Poptronics from the 90s. The relays can be 50 mA x 12 V.
This circuit uses two relays to reverse the direction of rotation of a direct current motor. It can be used in automations and robots. We found this configuration in a Poptronics from the 90s. The relays can be 50 mA x 12 V.