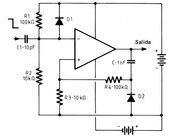
This circuit found in a French documentation from 1982 can be applied to any operator. The duration of the output pulse is determined by the capacitor and the source must be symmetrical between 3 and 12 V, depending on the operational.
This circuit found in a French documentation from 1982 can be applied to any operator. The duration of the output pulse is determined by the capacitor and the source must be symmetrical between 3 and 12 V, depending on the operational.