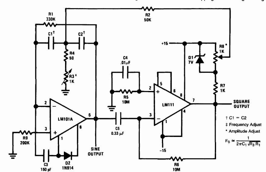
The circuit shown is from the 1994 Linear Applications Handbook by National Semiconductor. More modern equivalent operational amplifiers can be tried out. The formula for calculating the components is attached to the diagram.
The circuit shown is from the 1994 Linear Applications Handbook by National Semiconductor. More modern equivalent operational amplifiers can be tried out. The formula for calculating the components is attached to the diagram.