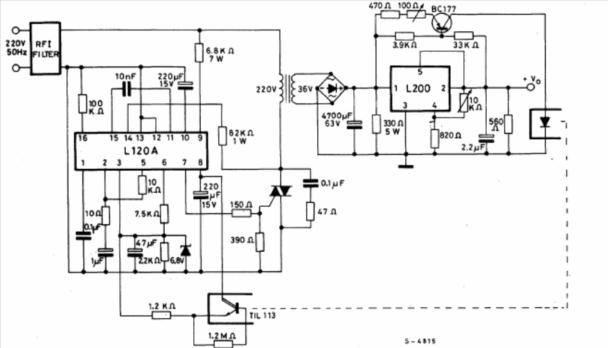
This source, obtained in the 1982 SGS manual, has pre-regulation and provides a current according to the L200 regulator, and other circuits of the same type with greater current capacity can be used. The 10k resistor adjusts the output voltage. It is a switched power supply that uses common components, although the L120 A is currently not very popular in our market.




