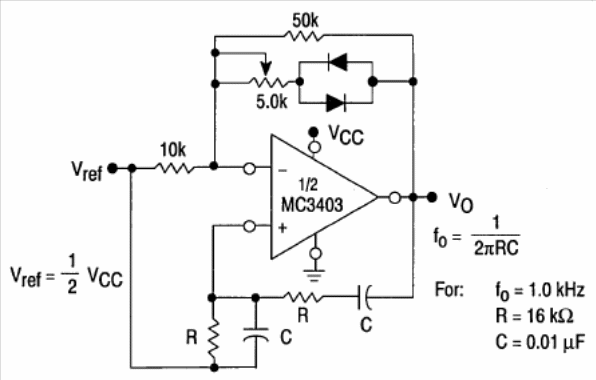
We found this circuit on Motorola's 1993 Linear Interface ICs. Equivalent operational amplifiers can be used. The power supply does not have to be symmetrical. The formulas next to the diagram allow you to calculate the components.

We found this circuit on Motorola's 1993 Linear Interface ICs. Equivalent operational amplifiers can be used. The power supply does not have to be symmetrical. The formulas next to the diagram allow you to calculate the components.
