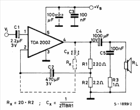
This circuit can be powered by voltages from 8 to 18 V with the output power dependent on this voltage. The integrated circuit must be equipped with a heat radiator. The load can be 2 to 8 ohms. The circuit is from the SGS linear integrated circuits manual. The printed circuit board is given next to the diagram.





