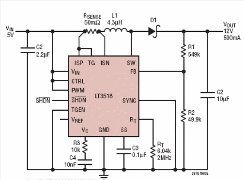
In the figure we have another application for the LT3518 integrated circuit from Linear Technology (www.linear.com), consisting of a boost converter that has an output of 12 V x 500 mA from a 5 V input. The circuit operates frequently between 250 kHz and 2.5 MHz and has an efficiency greater than 80% over the entire range of output currents from 0 to 500 mA. D1 is a Schottky diode. More information about this circuit can be obtained in the LT3518 datasheet available on the Linear website.




