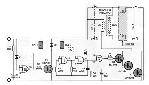
This sophisticated inverter circuit of excellent performance was found in a French publication in 1995. The circuit uses a common transformer and should be used with fluorescents that have 6 V filaments.

This sophisticated inverter circuit of excellent performance was found in a French publication in 1995. The circuit uses a common transformer and should be used with fluorescents that have 6 V filaments.
