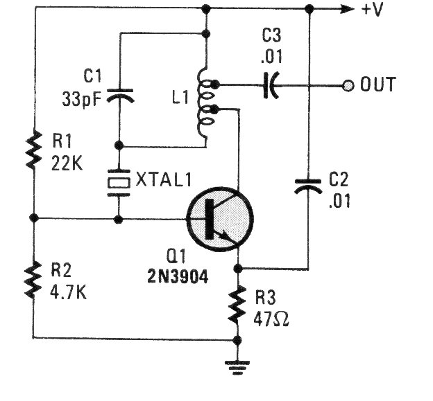
This circuit can generate signals up to a few tens of megahertz depending on the frequency of the crystal. The coil depends on the frequency. For 1 MHz, for example, wrap 100 turns of wire 28 in the form of 1.5 cm without core with plugs on the 30th and 60th turn. The transistor can be a BC548 and C1 can have values between 33 pF and 470 pF.




