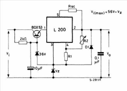
We found this circuit in the 1982 SGS Linear Integrated Circuits manual. The transistor supports equivalent and the integrated circuit is currently not common.

We found this circuit in the 1982 SGS Linear Integrated Circuits manual. The transistor supports equivalent and the integrated circuit is currently not common.
