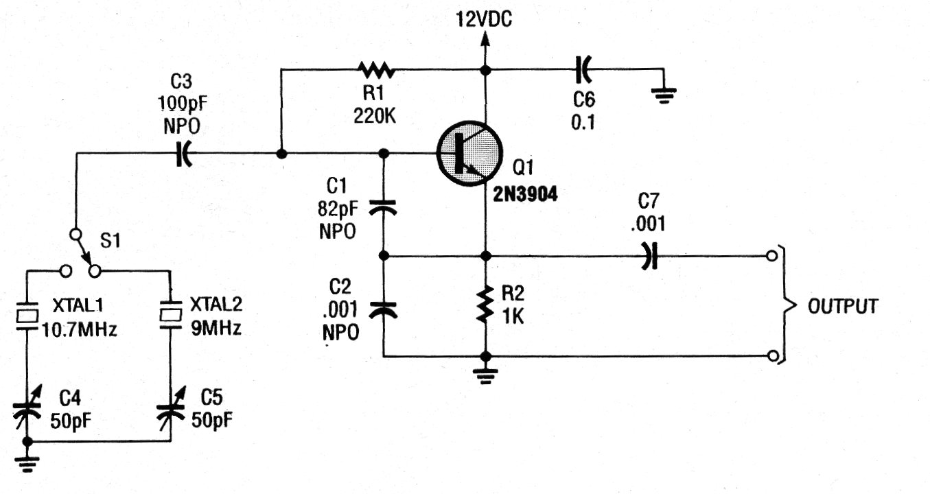
This oscillator is indicated for the adjustment of FI of FM radios, having its frequency controlled by crystal. The second frequency, which also depends on the crystal, can be used for other purposes. The circuit is from an old American documentation and can use the BC548 or BF494 instead of the original transistor.




