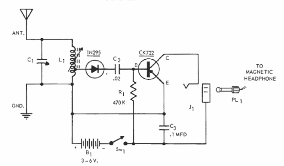
We found this AM radio in a 1957 transistor application manual, published by Raytheon. The transistor can be a modern equivalent like the BC558, and the coil has 20 + 80 turns of wire 28 in a ferrite rod. The handset must be of high impedance.
We found this AM radio in a 1957 transistor application manual, published by Raytheon. The transistor can be a modern equivalent like the BC558, and the coil has 20 + 80 turns of wire 28 in a ferrite rod. The handset must be of high impedance.