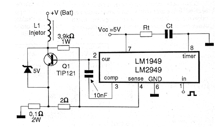
Originally the circuit in the figure is indicated by National for the control of an electronic car injection system. The control pulses applied to pin 1 trigger the injector system solenoid (L1) for a time determined by the time constant Rt / Ct. The current of this circuit is of the order of 2 amps at the output and the configuration can be used to control other types of devices. The configuration can be used in mechanisms that must make the injection of paints, chemical substances, etc. for controlled times from digital commands. The circuit input is compatible with TTL logic.




