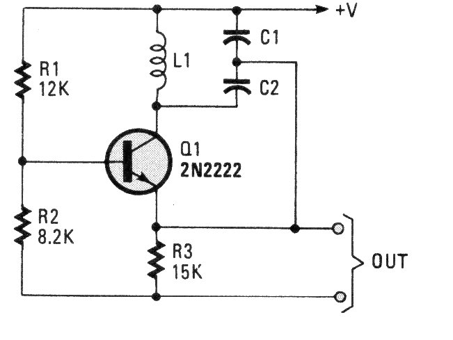
The frequency of this oscillator depends on the coil and capacitors C1 and C2. For 1 MHz L1 is formed by 80 turns of wire 28 in a 1 cm tube and C1 and C2 of approximately 220 pF. The supply voltage can be between 9 and 12 V.
The frequency of this oscillator depends on the coil and capacitors C1 and C2. For 1 MHz L1 is formed by 80 turns of wire 28 in a 1 cm tube and C1 and C2 of approximately 220 pF. The supply voltage can be between 9 and 12 V.