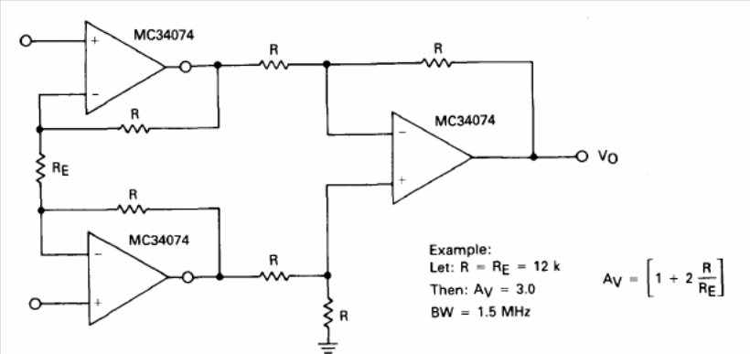
This circuit is from Motorola's Linear Databook published in 1990. We can design it with more modern operators. The power supply must be symmetrical. The values of R are given by the formulas.
This circuit is from Motorola's Linear Databook published in 1990. We can design it with more modern operators. The power supply must be symmetrical. The values of R are given by the formulas.