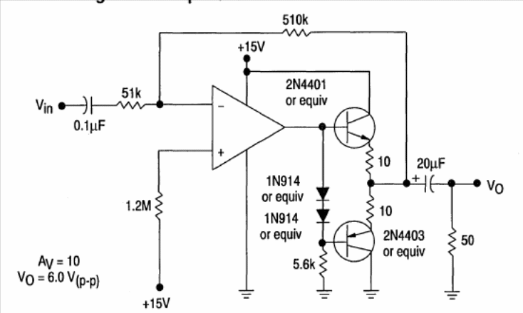
Other amplifiers of the series like the MC3301, MC3401 and LM2900 can be used in this circuit. We found this setting on Motorola's Linear Interface ICs. The transistors used support equivalents.
Other amplifiers of the series like the MC3301, MC3401 and LM2900 can be used in this circuit. We found this setting on Motorola's Linear Interface ICs. The transistors used support equivalents.