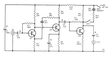
This circuit allows the recovery of tapes with the passage of this media to the computer and other means of recording and reproduction. The circuit must be powered by a source with excellent filtering, the transistors admit equivalents such as the BC548 and the signal cables must be shielded.




