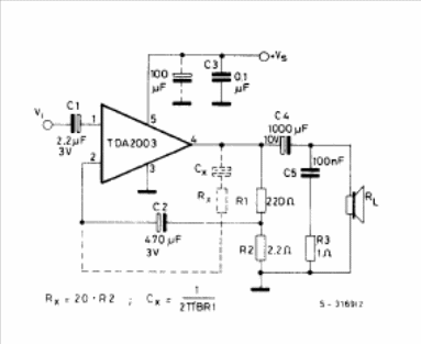
This car amplifier was found in the 1982 SGS Linear Integrated Circuits manual. The circuit can be powered by voltages from 8 to 18 V and the load impedance can be between 2 and 8 ohms. The printed circuit board is given next to the diagram.

This car amplifier was found in the 1982 SGS Linear Integrated Circuits manual. The circuit can be powered by voltages from 8 to 18 V and the load impedance can be between 2 and 8 ohms. The printed circuit board is given next to the diagram.
