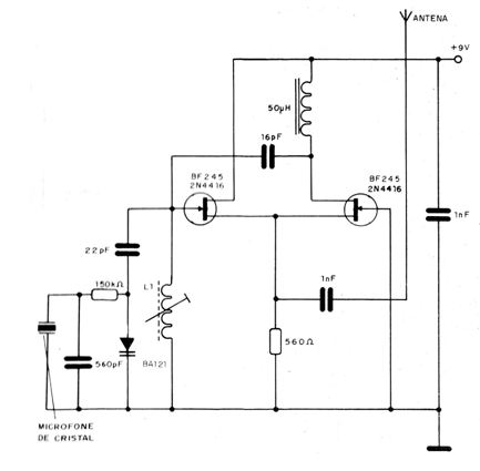
The circuit shown is from a 1993 documentation. It uses two FETs in an oscillating configuration that operates at around 100 MHz. The coil consists of 4 to 6 turns of 28 or 26 wire in the form of 0.5 cm with adjustable core. The antenna is 30 to 80 cm long.




