)
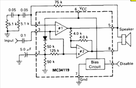
The integrated circuit used is uncommon today. The circuit is suggested by Motorola's Linear Databook from 1990. The speaker or headset is 32 ohms or more.

)
The integrated circuit used is uncommon today. The circuit is suggested by Motorola's Linear Databook from 1990. The speaker or headset is 32 ohms or more.
