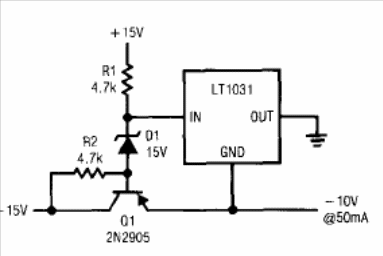
The circuit shown is a reference of -10 V with a maximum current of 50 mA obtained from the Linear Technology Databook of 1993. Linear's integrated circuit is uncommon today.

The circuit shown is a reference of -10 V with a maximum current of 50 mA obtained from the Linear Technology Databook of 1993. Linear's integrated circuit is uncommon today.
