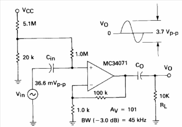
The operational amplifier used in this circuit is not common today, but it can be implemented with more modern ones. The circuit is from Motorola's 1990 Linear Databook.

The operational amplifier used in this circuit is not common today, but it can be implemented with more modern ones. The circuit is from Motorola's 1990 Linear Databook.
