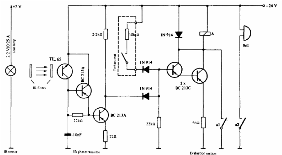
In this circuit of Texas Instruments an incandescent lamp is used as a light source, and lenses are placed to direct the beam over the sensor. The relay depends on the supply voltage and the transistors can be more modern equivalents.
In this circuit of Texas Instruments an incandescent lamp is used as a light source, and lenses are placed to direct the beam over the sensor. The relay depends on the supply voltage and the transistors can be more modern equivalents.