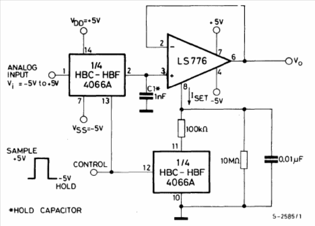
This circuit is from the 1982 SGS linear integrated circuit manual. The LS776 is not common today, but a more modern equivalent operating system can be used. The power supply must be symmetrical.

This circuit is from the 1982 SGS linear integrated circuit manual. The LS776 is not common today, but a more modern equivalent operating system can be used. The power supply must be symmetrical.
