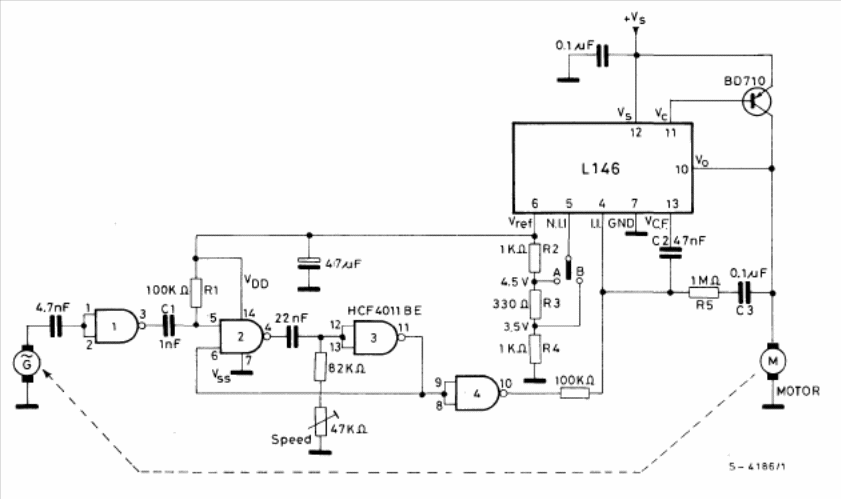
This circuit is from the SGS manual of linear integrated circuits of 1982. The circuit is based on the L146, which is uncommon today and the transistor can be replaced by an equivalent according to the motor current. The input must be greater than 30 V or according to the motor controlled.




