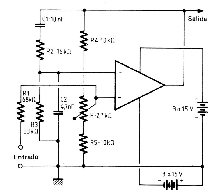
This filter can use almost any common operational amplifier and needs a symmetrical power source. The circuit is from 1982 documentation and with the change of capacitors, other operating frequencies can be obtained.
This filter can use almost any common operational amplifier and needs a symmetrical power source. The circuit is from 1982 documentation and with the change of capacitors, other operating frequencies can be obtained.