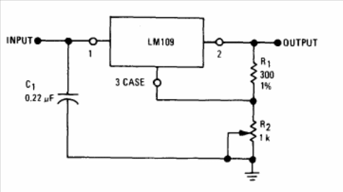
The LM109, which is not common today, was manufactured by many semiconductor companies. This circuit was specifically obtained from Motorola's 1990 Linear Databook but can be found in other manuals and datasheets.

The LM109, which is not common today, was manufactured by many semiconductor companies. This circuit was specifically obtained from Motorola's 1990 Linear Databook but can be found in other manuals and datasheets.
